Williamhill中文官网
导航
二师首页
学院首页
威廉概况
学院简介
现任领导
机构设置
师资队伍
教师概况
教授
副教授
客座教授
规章制度
党群工作
组织设置
党建工作
统一战线
工会工作
教学管理
教务管理
培养方案
课程建设
实践教学
毕业论文
下载专区
教学管理文件
威廉英国
学科建设
科研工作
学术交流
科研平台
研究生培养
学生工作
学生管理
党团建设
心理健康
资助工作
征兵工作
招生就业
招生宣传
就业指导
招聘信息
实验室工作
实验室工作
全国计算机等级考试
校友之家
工作动态
校友信息
校友风采
联系我们
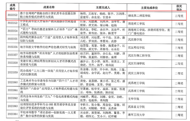
湖北省高等学校教学成果二等奖:基于全周期产教融合的计算机类专业实践创新能力培养模式的研究与实践
发布者:教学办
发布时间:2023-02-28
浏览次数:
393